四川法治报全媒体记者 李季
近日,司法部“《社区矫正法》实施五周年:理论与实践”主题征文活动评选结果揭晓。其中,我省组织选送的《治理现代化视域下社区矫正权力配置的法理审视与优化》等10篇论文上榜,成为此次活动获奖数量最多的省份,司法厅社区矫正管理处获评优秀组织单位。
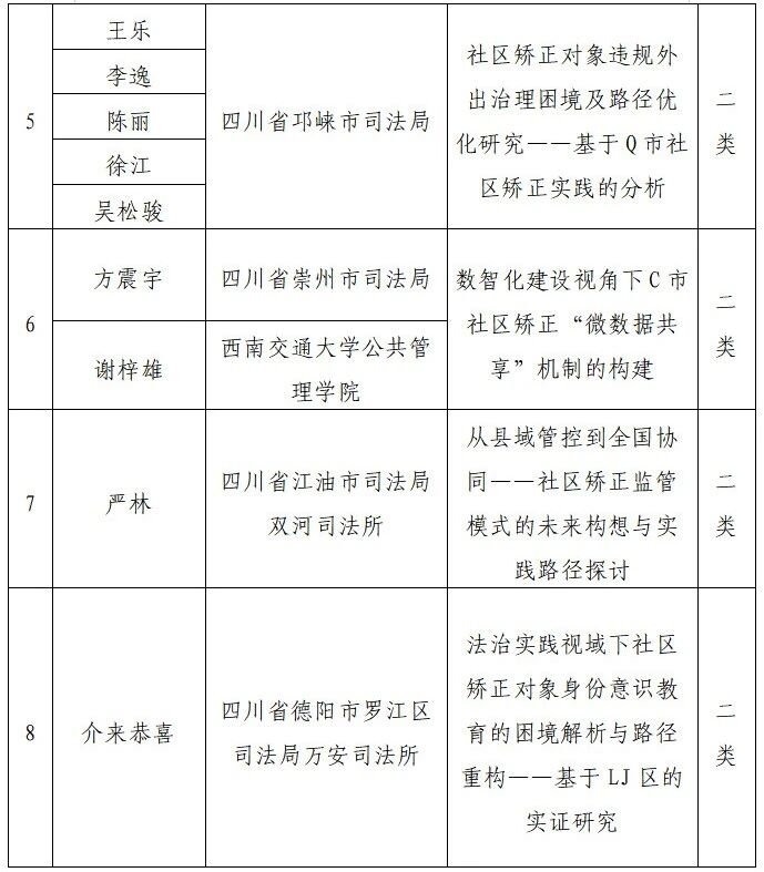
本次评选活动共评出优秀论文54篇,其中一类论文12篇,二类论文28篇,三类论文14篇,优秀组织单位3个。《社区矫正法》自2020年7月1日正式施行以来,我省深入践行习近平法治思想和总体国家安全观,聚焦“促进社区矫正对象顺利融入社会,预防和减少再犯罪”的目标,围绕社区矫正工作法治化、规范化、现代化要求,强化理论研究助力具体实践,积极探索社区矫正创新发展路径,有力推动四川社区矫正工作高质量发展。
附:
优秀组织单位
四川省司法厅社区矫正管理处
优秀论文名单


