您当前的位置:
四川法治报
>
法治四川新闻客户端
>
要闻
>
正文
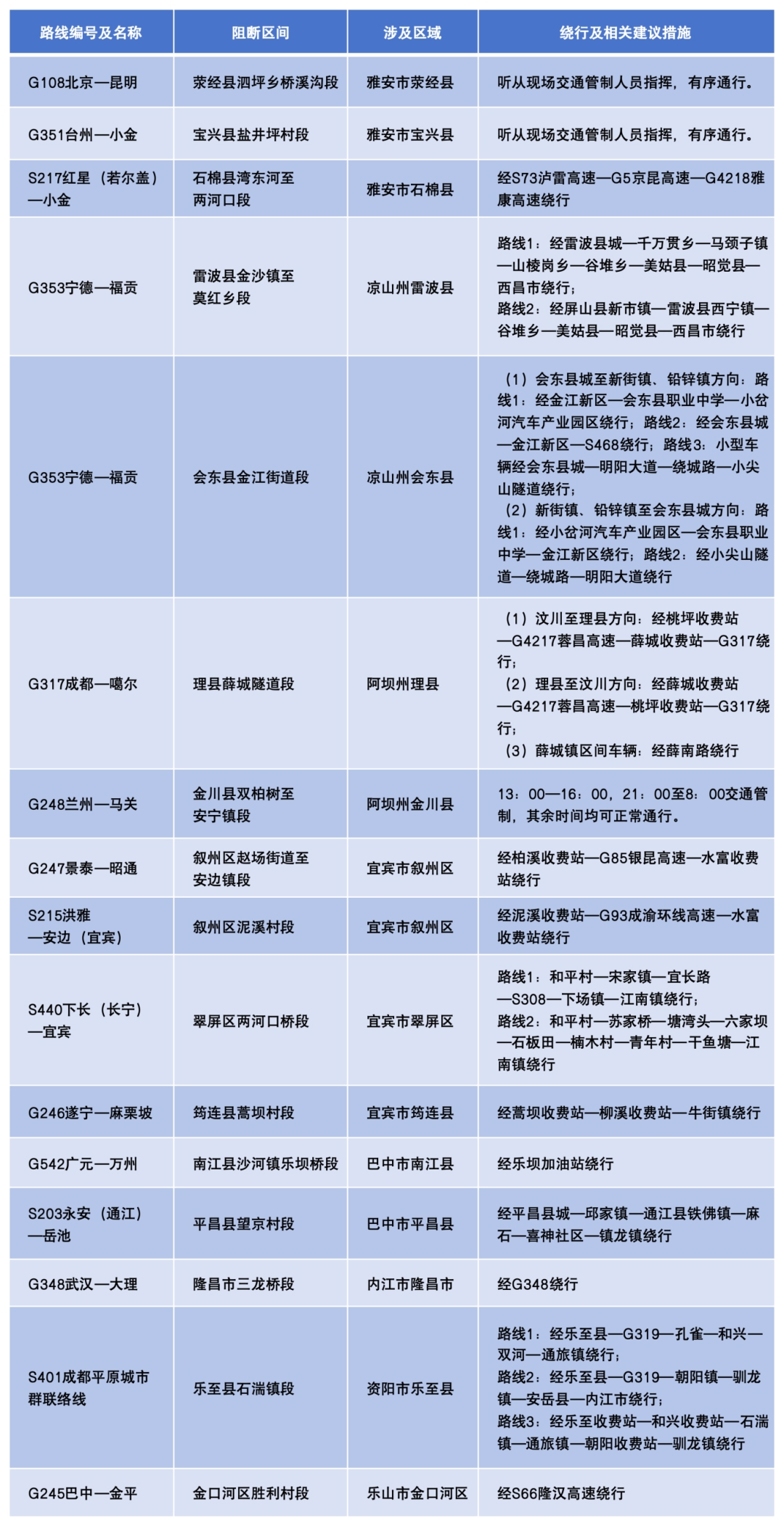
高速不免费,元旦四川交通出行指南来了!
2025-12-24 17:06:23
来源:
四川法治报
马上就到元旦了
四川省交通运输厅发布
元旦四川交通出行指南
有出行计划的小伙伴注意
2026年元旦假期高速公路通行不免费
另外
哪些路段、哪些时段最拥堵?
一起来看
·
编辑:王硼   校对:钟朝   审核:曾燕
·法治四川客户端广告代理招商公告
2023-04-04 17:03:40
·87岁老太告七子女 法官执结案子挽回亲情
2015-12-24 14:31:46
·自贡女老板澳门旅游 被人盗刷40多万元
2015-12-24 14:31:29
·盗贼拒捕 竟抽出猎刀砍向民警……
2015-12-24 14:29:42
·广元:加强“庭所”规范化建设
2015-12-10 15:56:59
·犍为:办案区升级改造工作获肯定
2015-12-10 15:56:59
四川法治报电子版
看法
私家车半夜“梦游”3人偷车兜风酿事故被拘
·时薪2800元的兼职竟是“手机口”电诈帮凶
·做“道场”改运势“大师”被判刑 法院:收钱“消灾”行为构成诈骗罪
论法
我省民族地区未成年人个别化社区矫正模式的探索
·朝天检察倾情“护民薪” 助力化解农民工“忧酬烦薪”事
·“先刑后民”原则的立法渊源及适用困
法眼
家庭聚餐亲戚荐股 夫妻被骗29万余元 警方拆解投资骗局新套路
·帮“网恋男友”取钱 她们沦为电诈“帮凶”成都金牛公安斩断一条为境外电诈团伙服务的取现“地下通道”
·借车不还还私自抵押 法院判行为人赔交通费7850元