余盼 四川法治报全媒体记者 夏菲妮
近日,最高人民法院印发了《关于印发基层人民法院管辖第一审知识产权民事、行政案件有关事项的通知》,对具有知识产权民事、行政案件管辖权的基层人民法院及其管辖区域作出调整,新规自2025年10月1日起正式施行。通知施行前已经受理的案件,仍按照原标准执行。
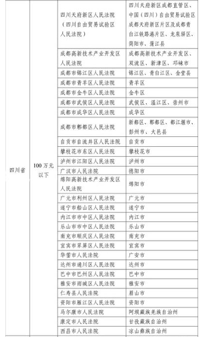
经此调整,我省共有28家基层人民法院可受理诉讼标的100万元以下(不含本数)的第一审知识产权民事、行政案件。其中,成都市新增了成都市青羊区人民法院、成都市金牛区人民法院、成都市成华区人民法院,其它20个市(州)未做调整。
具体来看,成都市青羊区人民法院、成都市金牛区人民法院、成都市成华区人民法院,对应受理青羊区、金牛区、成华区内诉讼标的额100万元以下(不含本数)的第一审知识产权民事、行政案件。同时,四川天府新区人民法院(四川自由贸易试验区人民法院)不再受理双流区诉讼标的额100万元以下(不含本数)的第一审知识产权民事、行政案件,该部分案件由成都高新技术产业开发区人民法院受理。

(《关于印发基层人民法院管辖第一审知识产权民事、行政案件有关事项的通知》涉及四川部分截图)
省高院民三庭副庭长程慧玲分析,新规增加了知识产权案件一审可管辖的基层法院后,一方面,当事人可直接就近在基层法院起诉,有利于当事人快速取证后立即提起诉讼,“就近诉讼”降低维权成本,为当事人提供便利;另一方面有助于提高基层人民法院知识产权专业化审判水平,加强地区知识产权司法保护力度,激活地方创新活力。
那么标的额超过100万元的第一审知识产权民事、行政案件由哪些法院管辖呢?程慧玲进一步介绍,该类型案件由各市州中级人民法院管辖。需要注意的是,发生在绵阳市、广元市、巴中市、南充市、达州市、广安市、遂宁市辖区范围内的发明专利、实用新型专利、植物新品种、集成电路布图设计、技术秘密、计算机软件的权属、侵权纠纷以及垄断纠纷第一审知识产权民事、行政案件由绵阳市中级人民法院管辖,发生在其他市州辖区范围内的上述第一审知识产权民事、行政案件由成都市中级人民法院管辖。
