机票免费退票难、自愿退票费用贵成为了困扰不少旅客的难题。近日,上海的龚先生就遇到了一件糟心事。
龚先生在东航App上购买了一张1月10日从上海飞往澳大利亚,价值6338元(含税)的机票。然而,在付款1分钟后,龚先生再次核对日期时,发现自己买错了日期。

于是,他立即在App上选择“退订”。没想到,前后耽搁不过几分钟,龚先生收到的退款金额仅有269元。高达5340元的“手续费”,比机票总价的84%还要多,着实惊呆了龚先生。

随后,龚先生立即联系东航客服,工作人员表示,客票上若带有“不可退票”的字样,只能退还除了燃油附加费之外的其他税费,无法进一步申诉。
对此,龚先生告诉记者,一方面,强行规定“不可退票”并不合理;另外,在支付时,系统也并未明确弹窗通知,没尽到告知的义务。
东航方面最终与龚先生达成了初步协商方案:龚先生自行再购买一张机票,东航承诺补偿差价与“改签费”。
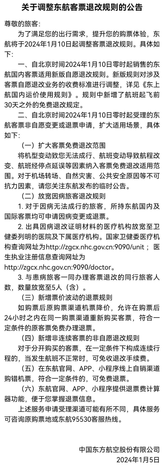
实际上,最近南航、东航国航等多家航空公司相继发布了航司客票退改新规,大都是降低了退改费率,也扩大了免费退改的范围和适用场景。
记者调查发现,南航和东航调整后的客票退改规则都明确提到,在票价降低的情况下,允许旅客免费退票。
南航退改规则调整
南航客服人员表示,如果在购票后的24小时以内发现降价的情况,可以购买新票后免费退掉价格高的机票,但是有些特价产品机票不能参与这个规则,建议消费者在退票之前来电核实。
规则中还指出,针对购票时姓名、证件、航班、日期、舱位等信息填写错误,或误操作导致重复购票时,符合一定条件下可给予免费办理错购客票退票。

东航退改规则调整
东航客服人员则表示,由于票价波动发生的免费退改,只适用于原购票渠道机票降价。此外,还必须是国内航班,不能是团队客票或者是积分兑换舱位,两张票所购买的航班必须是一致的,同一天、同一个航班行程不变。
值得注意的是,规则中表示,在东航自销渠道错购机票,符合一定条件的,也可以免费退票。

另外,南航将机型变动导致无法成行、航班经停点延误、机场转场、不可抗力等因素均纳入客票免费退改适用范围;东航则将上述前两项因素及航班变动导致航程改变纳入免费退改范围,机场转场、自然灾害、公共安全原因等需关注临时公告。
在放宽退改范围的基础上,南航、东航的退改票费用收取标准也有相应调整,调低了机票退改签手续费的比例。东航的新版规则增加了航班起飞前30天之外的免费退改规定,南航则是乘客提前7天自愿变更,大多数舱位将免收手续费。
而机票退改新规的出台,也让在春运时抢不到高铁票的打工人或学生有了更多选择。
国内某旅行平台公共事务高级经理刘婷表示,从南航来看,全价经济舱提前7天以上可免费退,覆盖了火车票开售区间(提前14天),这意味着,对于热门航线来说,可提前购买全价经济舱确保出行,视抢票情况以及机票价格变动决定是否保留机票。而返乡航线会在火车票开售后,视销售情况放出折扣舱位,旅客可在这个时候关注机票价格,确定出行方式。
